17吃瓜

当前位置: 17吃瓜  人才培养  本科生  创新创业

创新创业

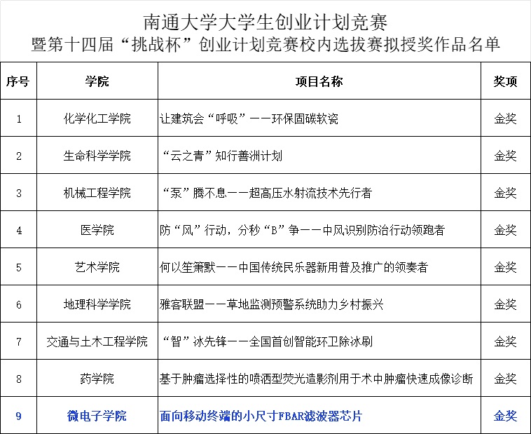
我院项目在大学生创业计划竞赛暨第十四届“挑战杯”创业计划竞赛校内选拔赛决赛中喜获金奖

发布时间:2023-12-18 浏览次数:36

1216日,我校举办大学生创业计划竞赛暨第十四届“挑战杯”创业计划竞赛校内选拔赛决赛,我院项目“面向移动终端的小尺寸FBAR滤波器芯片”喜获科技创新和未来产业组别金奖。 

本次竞赛历时近一年,经过重点项目培育、院级竞赛、校级竞赛作品初审、复赛等环节,共36件作品入围决赛,来自省内外的赛事专家对决赛作品进行了答辩评审。专家评委观摩和听取作品展示后进行了针对性提问,并围绕如何完善作品给出了宝贵的意见。 

“挑战杯”中国大学生创业计划竞赛是由共青团中央、教育部、人力资源和社会保障部、中国科协、全国学联主办的大学生创新创业竞赛活动,每两年举办一届,至今已成功举办十三届。竞赛聚焦为党育人功能,从实践教育角度出发,引导和激励高校学生弘扬时代精神,把握时代脉搏,将所学知识与经济社会发展紧密结合,培养和提高创新、创造、创业的意识和能力,并在此基础上促进高校学生就业创业教育的蓬勃开展,发现和培养一批具有创新思维和创业潜力的优秀人才。竞赛创办以来,始终以培养创新意识、启迪创意思维、提升创造能力、造就创业人才为宗旨,在推动广大学生参与学术科技实践、发现和培养创新创业人才、深化高校素质教育等方面发挥了积极作用,在高校和社会上产生了广泛、良好的影响。

本次竞赛由团委、教务处、科学技术处、人文社科处、大学科技园管理办公室、研究生院、学生工作处、校科协、校学生会共同主办。共22个学院(研究院)的1618件作品、751位指导教师、11084名学生申报参赛。经过院级赛事选拔,共222件作品入围校级选拔赛。